Instance Verification Kit (IVK)

spin lock @ [41493+36+/linux-3.19-rc1/drivers/md/bitmap.c]
Instance Signature: lock

The Matching Pair Graph:


Function Name
Control Flow Graph (CFG)
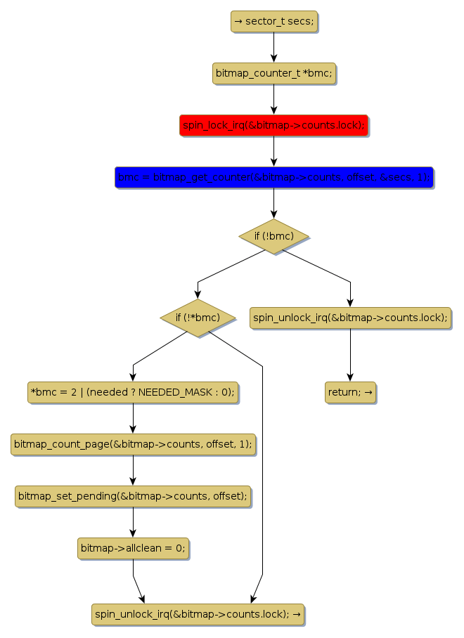
Events Flow Graph (EFG)
Source Correspondence
__bitmap_start_sync [37975+19+/linux-3.19-rc1/drivers/md/bitmap.c]
bitmap_checkpage [1302+16+/linux-3.19-rc1/drivers/md/bitmap.c]
bitmap_daemon_work [30679+18+/linux-3.19-rc1/drivers/md/bitmap.c]
bitmap_end_sync [39273+15+/linux-3.19-rc1/drivers/md/bitmap.c]
bitmap_endwrite [36640+15+/linux-3.19-rc1/drivers/md/bitmap.c]
bitmap_get_counter [33968+18+/linux-3.19-rc1/drivers/md/bitmap.c]
bitmap_resize [48182+13+/linux-3.19-rc1/drivers/md/bitmap.c]
bitmap_set_memory_bits [41220+22+/linux-3.19-rc1/drivers/md/bitmap.c]
bitmap_startwrite [35208+17+/linux-3.19-rc1/drivers/md/bitmap.c]